多功能水凝胶:骨软骨再生的先进治疗工具

发布号 8 2025-10-12 02:22:21

各种关节病变,如夹层性骨软骨炎、骨坏死、风湿病和创伤,可能导致关节软骨和其他关节结构的严重损伤,从局灶性缺陷到骨关节炎(OA)。骨软骨单位是这一病理生理过程中的关键角色之一。组织工程和再生医学的新方法和应用继续推动OA治疗的发展。水凝胶支架作为组织工程的重要组成部分,在骨软骨再生中发挥着不可替代的作用。本文综述了组织工程技术在骨软骨再生方面的研究进展。综述了近五年来水凝胶在骨软骨再生中的应用,重点从功能化的水凝胶支架、功能化的传递型水凝胶支架以及功能化的智能响应型水凝胶支架等方面进行了综述。最后,对新设计的功能化水凝胶支架的具体机理、应用和存在的局限性进行了简要总结和新的看法,以指导未来生物仿生水凝胶支架的创建。

骨关节炎(OA)是中老年人最常见、最频繁、最有症状的健康问题。骨关节炎是指以关节软骨和/或软骨下骨病变、严重关节疼痛和关节功能丧失为特征的退行性关节疾病[1]。骨性关节炎的主要特征是软骨基质退行性变,进一步导致组织病变,在疾病晚期可位于骨软骨交界处深部(骨软骨缺损)。由于软骨无血管、细胞少、再生能力差,软骨一旦受损很难自愈[2]。如果软骨损伤不及时治疗,关节将逐渐且不可逆转地恶化,导致严重的骨关节炎,最终导致残疾[3]。

由于软骨的自我修复能力较差,OA一般需要手术治疗[4]。目前的治疗方法,如微骨折[5]、自体软骨细胞植入(ACI)[6]、截骨术[7]和关节置换术[8],主要针对关节软骨组织,可能导致纤维软骨较差或有时与软骨下骨结合不良,最终导致纤维软骨形成不良,或远期疗效较差[2,9]。

组织工程方法旨在开发从单层/单组分实体到双层/多组分骨软骨模拟结构的仿生组织替代品[10,11],为重建骨软骨界面和修复骨软骨缺陷提供了策略。水凝胶由天然或合成的亲水性聚合物链在交联点相互连接而成,因其在生物物理和生化特性方面的优异品质,如基质力学、可降解性、微观结构、细胞粘附性和细胞间相互作用等,在再生医学领域显示出其前景[12,13]。这使它们成为骨软骨组织工程中有吸引力的生物材料。随着组织工程的发展,水凝胶的功能也从单一的物理覆盖或单一的功能转变为多种功能的组合,并呈现出进一步智能化的趋势。然而,功能性水凝胶在骨软骨再生方面的全面研究尚未见报道。

本文综述了近五年来组织工程技术在骨软骨再生中的应用以及功能化水凝胶支架的研究进展。首先,我们讨论骨软骨单位的结构。此外,本文还概述了目前功能化水凝胶支架的方法,目的是实现专门的物理和化学性质,传递能力和智能响应能力。最后,我们概述了功能化水凝胶支架在骨软骨再生方面的最新进展,并对水凝胶支架的未来前景进行了总结和展望。

由于骨软骨单位的结构和特性,骨软骨再生一直是一个主要的挑战。骨软骨单元由软骨下骨组织、关节软骨和骨软骨界面组成,是一个完整的功能实体,具有各向异性,其组成、结构和功能特性在空间上是不同的[14]。

解剖上,软骨下骨组织包括软骨下皮质骨和软骨下松质骨(或骨小梁)[15]。在多种细胞类型和充足的血管存在下,软骨下骨组织表现出先天的修复和再生能力。虽然关节软骨的退化已被普遍认为是骨关节炎的主要标志,但软骨下骨的组织病理学和微观结构变化目前在骨关节炎的进展和发病机制中越来越受到关注[16]。

关节软骨位于活动关节的表面,表面得到润滑,起到缓冲作用,降低相邻骨间的摩擦,将机械载荷传递到软骨下深层骨板,促进骨运动[16]。根据各区域内纳米级胶原纤维和微尺寸软骨细胞囊的独特微观结构和组成,从外向深层将软骨分为浅表区、中间区、深层区和钙化软骨区[17]。上述区域的共同特征是,每个区域仍然是半透明的弹性组织,没有血管、淋巴管或神经管,表现出有限的先天自愈能力[18]。与骨再生不同,软骨再生仍然具有挑战性[2]。

此外,人们对骨软骨界面(透明软骨和软骨下骨之间的矿化骨软骨界面区域)也有了新的认识。天然骨软骨界面由一层钙化软骨组成,它维持了有效的骨软骨连接,将压缩、拉伸和剪切力从粘弹性关节软骨传递到坚硬的矿化软骨下骨[19]。目前的观点认为,骨软骨界面在维持关节结构完整性方面很重要,因为它抑制了异位矿化、骨生长和来自底层骨的血管入侵[20,21]。因此,模拟骨软骨界面的钙化软骨区是软骨组织工程的一个重要方面。

生物材料可能是再生医学领域的一个关键因素,特别是在模拟细胞外基质(ECM)的化学和物理特性方面。生物材料应该从化学复杂性、刚度和表面性能、材料设计和地形等几个方面来考虑[22]。因此,如何优化水凝胶的理化性质已成为一个备受关注的课题。因此,下一节将重点讨论水凝胶在骨软骨再生中的功能化物理和化学特性,包括机械特性、注射特性和生物降解性。

机械性能

由于软骨必须承受的高应力,其独特的物理和生物力学特性已经成为骨软骨组织工程复杂性的主要关注点之一[23]。骨软骨ECM的特点是结构、力学和成分的逐渐变化。在力学方面,ECM的压缩模量从骨面到软骨面逐渐减小[24]。小梁骨的压缩模量在4.4 ~ 229 MPa之间[25],而关节软骨的压缩模量在1.36 ~ 39.2 MPa之间[26]。由于潮汐机械锚定、软骨下骨组织的结合以及相对稳定的组织修复微环境,改善骨软骨缺损部位的生物力学特性已被证明可以加速骨软骨再生[27]。水凝胶以生物聚合物为基础,在骨软骨组织工程中具有许多优点。然而,低力学性能仍然是限制其应用的一个大问题[28]。力学性能弱的生物大分子不能满足生物支架严格的承重要求。为了解决这一问题,目前的一些研究集中在功能化水凝胶支架上,使其具有刚性抗压能力,从而提供稳定的机械支持,与软骨下骨形成真正的连接,加速骨软骨再生。

最近,许多利用这种策略促进骨软骨再生的多功能水凝胶支架被制造出来。Gao等人[29]通过光引发聚合构建了由可切割聚(n -丙烯酰2-甘氨酸)(PACG)和甲基丙烯酸明胶(GelMA) (PACG-GelMA)组成的水凝胶(图1A, B, C)。通过引入可生物降解的高强度超分子聚合物和氢键增强的PACG,使水凝胶具有高拉伸强度(可达1.1 MPa),优异的抗压强度(可达12.4 MPa),大的杨氏模量(可达320 kPa)和高的压缩模量(可达837 kPa)(图1D, E)。这些变化都提高了明胶水凝胶的机械强度。最终,这种机械强化的水凝胶支架不仅增强了关节软骨的修复,而且增强了整个缺损区域新的软骨下骨填充,这说明了它作为骨软骨再生植入物的潜在应用前景(图1F, G)。

图1
figure 1

3d打印可生物降解的高强度超分子聚合物增强明胶水凝胶支架用于骨软骨再生。A低温接收器辅助下生物杂化梯度支架的生物3d打印方法。B紫外光引发聚合后稳定水凝胶支架的形成和PACG-GelMA网络中主要的氢键相互作用;(C)动物实验中,顶、底分别加载Mn2 +和BG的生物杂交梯度PACG-GelMA水凝胶支架修复骨软骨缺损。D打印水凝胶支架的压应力-应变曲线;(E)打印梯度支架的循环压应力-应变曲线。循环数设置为100。F不同组修复后软骨下骨4、8、12周显微ct特征三维重建图像分析。G HE,甲苯胺蓝(T-B)染色,Coll II, GAGs, COL I和OCN的免疫组织学染色。威利版权所有2019

此外,为了实现软骨和软骨下骨的机械整合,Radhakrishnan等[30]在软骨和软骨下水凝胶区分别使用硫酸软骨素纳米颗粒(ch - nps)和纳米羟基磷灰石(nHA) (~ 30 - 90 nm)开发了一种可注射的半互穿网络水凝胶结构。各向异性结构在组成、微结构、机械和生物特性上具有平滑的过渡梯度,旨在模拟退化性骨关节炎中再生和恢复功能性骨软骨组织的天然界面组织。

尽管力学性能对骨软骨再生有显著影响,但在大规模临床应用前仍需考虑各种问题。由于机械功能化水凝胶支架在体内的长期存在,其在体内的生物相容性、生物降解性和细胞毒性有待进一步探讨。此外,目前机械强化系统与细胞印刷的结合也有待进一步探索。

可注射的属性

可注射水凝胶是专门的水凝胶,可以通过微创技术植入所需的区域或组织。由于其机械性能,可注射水凝胶被认为是骨软骨再生的最佳候选材料[31]。为了可注射,水凝胶在注射前和注射过程中必须是液体,而在注射后必须迅速凝胶化,形成固体和独立的材料。在流变学术语中,可注射水凝胶的弹性模量(G′)必须低于其储存模量(G″),才能在注射过程中表现为流体,而一旦射出,它必须形成固体(G′> G″)[32]。

因此,各种研究人员已经增强了可注射性能,以更好地适应骨软骨修复。Chen等[33]将海藻酸钠(SA)和结冷胶(GG)与无机触变性磷酸镁凝胶(TMP-BG)在Mg2 +预交联中杂交,制备了一种新型骨软骨修复水凝胶。他们引入了SA-GG/TMP-BG的剪切减薄,以确保水凝胶具有良好的注射性。

此外,几种可注射水凝胶被设计为在保持可注射特性的同时功能化粘度。Chen等[34]通过酰胺键、氢键和物理互渗,在多糖骨架上制备了醛基和甲基丙烯酸酯(AHAMA)修饰的可注射胶粘性透明质酸(HA)水凝胶。该AHAMA水凝胶在潮湿环境(至少7天)中表现出明显改善的稳定性和耐久性,同时具有更高的粘接强度(对皮肤43 kPa,对玻璃52 kPa),从而显著促进新生软骨与宿主组织之间的整合,并显著促进软骨再生。Li等[35]设计了一种具有理化多重交联和自愈特性的Alg-DA/Ac-β-CD/明胶水凝胶。这种水凝胶在光交联之前引入了一种预凝胶状态,在这种状态下,流动性的降低和粘度的增加使凝胶保持在半固体状态,从而可以注射。

这些可注射水凝胶具有适用性好、柔韧性好、制备简单等优点,为骨软骨再生提供了一种非常合适的创新方法。然而,这种生物材料的长期毒性、水凝胶与邻近软骨组织的融合效果以及对其他促进组织再生的因素的影响需要在未来进行研究。

生物降解能力

生物可降解性在组织工程中是至关重要的,因为它使水凝胶提供的临时结构和环境逐渐被植入的组织所取代,从而在不需要二次移除植入的水凝胶的情况下改善修复效果。

报道了多种优化生物降解性以促进骨软骨再生的多功能水凝胶支架。Yang等[36]采用新型巯基/硫酯双官能化超支化多肽P(EG3Glu-co-Cys)和甲酰亚胺官能化聚arcos在生物良性条件下制备了多肽(o)基PAA-RGD水凝胶,在植入后第30天完全降解,与修复过程中新软骨的长入速度相匹配,修复效果更好。Gao等人[29]通过光引发聚合构建了由可切割聚(N‐丙烯酰2‐甘氨酸)(PACG)和甲基丙烯酰明胶(GelMA) (PACG‐GelMA)组成的水凝胶,通过将ACG的可逆氢键加入GelMA水凝胶体系并调节ACG/GelMA的比例,显示出可调节的生物降解性。Liao等[37]利用两层间的密度差,通过热反应、快速交联的方法制备了用于骨软骨再生的双相CAN-PAC水凝胶。由于其可生物降解性,水凝胶作为再生的临时结构和环境逐渐被原生样组织所取代,从而成为增强骨软骨缺损再生的有效支架。

组织工程利用仿生支架模拟细胞生长微环境,结合机体的自我修复能力,调节受损或缺陷组织部位的组织再生。组织工程仿生学提供的细胞微环境可以诱导干细胞的软骨或成骨分化,促进其增殖和迁移。这导致内源性骨软骨再生[38]。理想情况下,软骨组织工程水凝胶支架应具有无毒、可生物降解、生物相容性和多孔性,并应促进细胞分化和组织再生[13]。水凝胶的多孔结构使其天然适合于装载多种物质并在特定位置缓慢释放[39]。目前的方法可分为外源细胞或非细胞物质的局部递送,包括将生物活性生长因子精确地结合到靶组织中,使用无细胞支架生物材料,或使用载细胞构建支架模仿天然ECM,以促进重建过程中ECM内的细胞组织[40]。总结了常见的给药物质(表1)。

表1水凝胶支架在骨组织中常见的纳米材料补充ndral再生

来电显示化细胞递送水凝胶支架

细胞负载修复是传统的组织工程策略,是指利用生物材料和体外种子细胞修复或替代组织进行组织重建的方法。该策略主要包括将修复细胞,如间充质干细胞(MSCs)与能够支持细胞移植及其植入、活力、生长、分化和分泌活性的生物材料相结合。在组织工程再生过程中,水凝胶支架和间充质干细胞之间的动态平衡得到了很好的协调。前体细胞群的生物学行为受支架基质、结构、免疫细胞群、重塑和植入结构降解的影响[52,53]。间充质干细胞是组织修复的重要资源,因为它们具有分化成多种细胞类型的潜力,包括骨细胞(成骨细胞)、软骨细胞(软骨细胞)、肌肉细胞(肌细胞)和脂肪细胞,以及通过有利地改变免疫系统对威胁的反应来帮助支持免疫功能的免疫调节能力。在过去的几十年里,骨软骨再生的新型治疗工具已经从MSCs和组织工程生物材料(如水凝胶)的结合中兴起,水凝胶可以作为细胞载体[54,55]。骨髓间充质干细胞可分为自动来源、允许来源和异种来源。前两种来源提供了一种免疫上更安全的方法,而后者极大地增加了间充质干细胞的可用性。这有助于骨骼组织的形成和修复,如软骨、骨和骨髓中的脂肪。事实上,在不同宿主中使用异种间充质干细胞是一种常见的组织工程策略,得到了许多研究的支持[56,57,58]。到目前为止,在骨软骨再生组织工程中最常用的MSCs包括骨髓来源的MSCs (BMSCs)、脂肪来源的干细胞(ADSCs)、脐带血来源的MSCs (UMSCs)和自体活化的外周血干细胞(AAPBSCs)[12]。

间充质干细胞因其根据可用的生态位分化为不同细胞系的能力而被普遍认为是一种潜在的治疗多种疾病的方法。此外,间充质干细胞可以分化为多种细胞类型(如骨细胞和软骨细胞),这使其成为治疗肌肉骨骼病变的理想候选者[59]。然而,使用单一MSCs悬浮液可能导致细胞潴留和活力差,降低骨软骨修复治疗的有效性[60,61]。因此,使用组织工程技术有望提高植入细胞在骨缺损部位的持久性和植入性。

为了满足骨软骨修复的要求,在支架生物材料和特异性生长因子的存在下,制造适合干细胞动态生长的环境被认为是主要因素。水凝胶的主要应用是作为细胞和生物活性物质运输的空间填充支架。值得注意的是,在骨软骨再生领域,水凝胶为促进MSCs的软骨形成和软骨再生提供了有利的三维微环境[62,63]。近五年来,载细胞骨软骨修复水凝胶的研究进展如下:

David Pescador等人的研究[64]证明了一种基于弹性蛋白样重组物(ELRs)的水凝胶包覆MSCs以再生骨软骨缺损。elr的组成是基于在天然弹性蛋白中发现的VPGXG五肽的重复,其中X(客残基)可以是除l -脯氨酸以外的任何氨基酸。elr表现出热敏性,其特征在于称为转变温度(Tt)的温度,在此温度以上,elr经历相变并疏水组装,而它们在较低温度下仍可溶解。因此,这允许间充质干细胞的均匀嵌入。此外,研究人员将RGD细胞粘附序列添加到这些elr中,对其进行基因改造,使其成为间充质干细胞的载体,类似于细胞外基质,并为细胞提供支持环境。因此,基于elrs的水凝胶可以作为一种成功的细胞载体,在兔(新西兰大白兔,雄性,6个月)中,细胞可以分化并再生受损组织进行骨软骨再生。

徐建彬等人[65]通过一种新型的“主-客大分子”(HGM)方法制备了一种独特的明胶超分子水凝胶,这种水凝胶通过低聚丙烯酸化β-环糊精(Ac-β-CDs)和明胶的芳香残基之间的主-客相互作用来稳定。这种明胶HGM水凝胶在自愈、机械弹性、凝胶状态下的可注射性、形状适应性、疏水小分子药物的控制释放和支持细胞浸润等方面表现出增强的物理和生物功能[66]。在这些HGM水凝胶中,过量未络合的β-环糊精(β-CDs)的疏水空腔允许疏水药物kartogenin (KGN)的有效装载和随后的持续释放,从而增强了包被的hBMSCs的软骨形成(图2A)。这些HGM水凝胶被证明可以维持包封的hBMSCs的活力(图2B, C)。在大鼠骨软骨缺损模型中,满载干细胞的HGM水凝胶作为治疗性细胞的载体材料,有效促进透明软骨和软骨下骨的再生(图2D, E) (SD大鼠,雄性,4个月大)。

图2
figure 2

可注射干细胞明胶HGM超分子水凝胶用于骨软骨再生。软骨小分子、生长因子和MSCs在可注射明胶HGM超分子水凝胶中的包封示意图。B注射预先形成的明胶HGM超分子水凝胶粘附在软骨缺损处。C预先形成的明胶HGM超分子水凝胶注射后hBMSCs的活力,通过G18针叠加calcein-AM(绿色,活)和溴化乙酯(红色,死)染色的图像。标尺:100 μm。D术后第6周,大鼠膝关节骨软骨缺损用PBS处理或用载软骨剂的水凝胶修复时的宏观外观。E术后第6周Wakitani评分系统评估软骨再生。与(GelMA + KGN)相比,P * * * < 0.001;与TGF-β1的GelMA相比, 的关系P < 0.001。爱思唯尔版权所有2019

尽管有潜在的好处,但细胞种子策略具有各种缺点,如相对较低的细胞存活率,有限的自体细胞,时间/成本密集的细胞扩增程序,以及免疫排斥的高风险[67]。因此,由于细胞存活率相对较低、自体细胞稀缺、细胞扩增技术耗时和成本高,以及负载细胞的水凝胶存在显著的免疫排斥风险,目前的一些研究都将重点放在脱细胞递送水凝胶支架上[68]。然而,作为传统的和有前途的再生医学方法,仍需努力优化细胞类型和培养基,以制造骨软骨再生植入物。表2总结了近五年来载细胞软骨修复水凝胶的应用情况。

表2函数的应用在过去的5年里

来电显示非细胞递送水凝胶支架

组织工程和再生医学的新方法和新应用不断推动骨软骨再生的功能化无细胞支架的发展。作为细胞植入策略的缺点,这些尚未解决的问题促使科学家们设计出体外植入的无细胞功能支架(无细胞支架),以协助体内内源性细胞的募集(组织诱导)。

无细胞修复是基于组织诱导和组织再生机制的另一种组织工程策略。该策略因其在细胞收获、增殖和分化方面的益处而引起了普遍关注[71]。组织诱导或组织再生是一种不需要外部种子细胞的替代方法,这种细胞依赖于能够迁移到多孔支架中的内部细胞。这些细胞包含有更高要求的生物材料,以及适当的物理结构和化学特性[72]。

近五年来,越来越多的研究报道了无细胞水凝胶支架在骨软骨再生中的应用[71,73,74]。综上所述,这一证据证实了功能化无细胞支架在骨软骨再生中的良好效果(表3)。

表3函数的应用在过去的5年里,使用过的水凝胶支架

在组织工程中,骨软骨再生是宿主细胞反应、炎症免疫和植入物降解的一个精心安排的过程。炎症在骨关节炎的发展中起着至关重要的作用。目前一些观点综述认为骨关节炎的不良预后与M1/M2巨噬细胞平衡失调有关[84,85,86]。巨噬细胞可分为M0(静息状态)、M1和M2表型。m1型巨噬细胞分泌炎性细胞因子,发挥促炎作用,而m2型巨噬细胞分泌抗炎细胞因子,发挥促组织修复作用[87]。由于免疫微环境在骨、软骨和软组织再生中起着至关重要的作用,巨噬细胞激活紊乱会阻碍组织再生过程,促炎免疫细胞的长期存在最终导致纤维包裹[88,89]。

在骨软骨重建中,巨噬细胞的表型以及修复过程中的细胞可塑性可以被认为是生物材料应用成功的关键[90]。针对巨噬细胞极化调节和免疫调节,已经设计了几种水凝胶来促进早期促炎M1巨噬细胞向晚期促再生M2巨噬细胞的过渡,以改善骨软骨再生[36,73,77]。

许多具有抗炎特性的单相水凝胶已被证明对骨软骨再生有显著的影响。例如,Jiang等人[77]基于M2极化的免疫调节,开发了3d打印富血小板血浆(PRP)-明胶甲基丙烯酰(GelMA)水凝胶支架,在兔模型中发现该支架对骨髓间充质干细胞和巨噬细胞具有调节作用,并促进骨软骨修复(图3A)。肉眼和显微ct观察显示,PRP-GelMA处理后,光滑的软骨样修复体已与原始组织融合(图3B)。(新西兰大白兔,雄性,体重2.5 - 3kg)组织学评估也显示PRP-GelMA支架通过诱导局部巨噬细胞M2极化促进软骨修复(图3C, D)。

图3
figure 3

功能化抗炎DMOG@HPCH和CSK-PMS复合水凝胶。PRP-GelMA水凝胶修复骨软骨缺损的可能机制示意图。B纯GelMA和PRP-GelMA支架在6、12、18周骨软骨缺损修复的显微ct和宏观观察。C在6、12和18周骨软骨缺损修复期间CCR7蛋白、Arg 1蛋白和CD163蛋白的免疫组化染色图像。6周、12周和18周GelMA和PRP-GelMA支架骨软骨缺损修复的dhe和红花素- o快速绿色染色。爱思唯尔版权所有2021

Zhu等[76]采用脱细胞软骨ECM和聚乙二醇二丙烯酸酯(PEGDA)集成水凝胶作为生物连接,制备了一种用于骨软骨缺损修复的新型支架。在骨软骨缺损模型(SD大鼠,雄性,12周)中,当与天然化合物厚木酚联合使用时,该水凝胶被证明可以抵消炎症环境并刺激骨和软骨组织再生。

据报道,几种多相水凝胶也具有抗炎作用。为了协调免疫微环境并提供构建块特性来支持骨软骨重建,Ji等[73]开发了一种巨噬细胞调节和可注射的“构建块”药物递送系统,该系统由负载二甲基氧基酰甘氨酸(DMOG)的羟丙基几丁质(HPCH)水凝胶(HD)和kartogenin (KGN)共轭壳聚糖(CS) PMS (CSK-PMS)组成。HD/CSK-PMS复合支架可有效调节骨缺损部位微环境,促进骨关节炎模型大鼠软骨再生。(SD大鼠,雄性,体重300 g)这些结果表明,支持巨噬细胞M2极化的水凝胶可以提高骨软骨修复的效果。

在软骨损伤和退变过程中,微环境中氧化应激的存在是不利和不利组织修复的重要因素。在关节软骨损伤过程中,组织代谢的病理性加速和关节持续的异常应变导致软骨细胞内烟酰胺腺嘌呤二核苷酸磷酸(NADPH)氧化酶过度激活,引起活性氧(ROS)的病理性产生,导致氧化应激,最终导致细胞凋亡[91,92]。

减少氧化应激的负面影响已被提出作为促进骨软骨异常修复的治疗方法之一[93]。组织工程是一种结合生物材料和生物分子为内源性自我修复提供修饰和抗氧化的局部微环境的方法,是一种很有前途的骨软骨缺损治疗方法。已经开发出几种组织工程水凝胶来对抗氧化应激。

目前已有几种抗氧化单相水凝胶应用于骨软骨再生。Zhang等人[78]制备了一种多功能多酚基丝素(SF)水凝胶(图4A)。与抗氧化剂单宁酸(TA)相互作用,SF-TA水凝胶已被证明可以消除ROS,从而为骨软骨再生提供一个支持性的微环境(图4B, C, D)。体内实验也显示SF-TA- e7水凝胶组软骨表面几乎完全再生(图4E, F)(新西兰大白兔,雄性,体重2.5 kg)。

图4
figure 4

多功能多酚基SF-TA-E7水凝胶减轻氧化应激,促进骨软骨缺损内源性再生。SF-TA水凝胶提供支持性微环境以减轻氧化应激并促进骨软骨再生的示意图。B不同水凝胶培养基处理骨髓间充质干细胞后DCF荧光的荧光显微镜图像。比例尺?50 μm。C SF、SF- ta和SF- ta - e7水凝胶清除细胞内ROS的活性。D h2o2处理3天后骨髓间充质干细胞的活/死染色。比例尺?50 μm。E术后12周采集三组关节标本大体形态。F术后12周骨软骨修复的横切面图。爱思唯尔版权所有2022

无细胞组织工程的基础是组织诱导。事实上,许多组织和器官,包括脂肪组织、骨髓和骨骼肌,都含有丰富的内源性干细胞,这些干细胞可以被吸引到缺损部位进行骨软骨修复[94]。基于支架的技术在骨软骨工程中具有优势,因为支架可以为内源性或外源性细胞提供三维微环境,以增强细胞的粘附、增殖、迁移和分化[95]。因此,刺激内源性干细胞/祖细胞向损伤部位募集的组织工程策略引起了人们的关注,许多基于干细胞募集的无细胞水凝胶被设计用于修复骨软骨缺损[96]。一些药物和分子已被应用于增强水凝胶支架具有吸引宿主干细胞/祖细胞的能力。细胞募集生物分子,如BMP-2、SDF-1α、TGF-β1和PDGF-BB,已被广泛应用于直接募集宿主干细胞/祖细胞[97,98,99]。

几种基于细胞募集的多相水凝胶已经被设计出来。Hsieh等[82]制备了一种可生物降解的多孔聚己内酯(PCL)支架,通过arg - gy - asp (RGD)肽嫁接修饰,用于细胞粘附和增殖。Wu等[74]设计了一种双层丝支架,由致密光滑的仿生软骨层和bmp -2负载多孔层结合TGF-β3/Sil-MA组成,促进软骨细胞迁移和分化(图5A)。这种负载TGF-β3的Sil-MA水凝胶已被证明在膝关节修复早期引导新软骨向周围天然软骨生长并取代降解的软骨层(图5B, C)(新西兰大白兔,雄性,体重2 kg)。治疗8周后,BMP-2/双分子层+ TGF-β3/Sil-MA组再生区域组织一致,呈白色不透明(图5D)。

图5
figure 5

负载TGF-β3甲基丙烯酸丝素胶的光固化水凝胶促进软骨细胞迁移和分化。整体双层丝支架结合Sil-MA水凝胶通过细胞因子传递和促进软骨细胞迁移分化进行骨软骨修复的示意图B双层丝支架联合Sil-MA水凝胶用于骨软骨修复的手术方法。C观察0周即刻植入情况和3周修复情况,评估Sil-MA水凝胶的效果。不同组的Gross图像、Micro-CT 3D图像和红花素- o /快绿染色显示新软骨与邻近软骨之间的侧向整合。爱思唯尔版权所有2021

这些组织工程水凝胶为促进骨软骨再生的功能化无细胞支架的宿主细胞募集提供了新的见解。

成骨诱导是指在体外刺激干细胞/祖细胞向成骨谱系分化的能力[100]。软骨形成是指间充质干细胞(MSC)向软骨细胞分化的过程[101]。如前所述,骨软骨再生与成骨相关和软骨相关的细胞产生有关。因此,具有骨诱导和软骨形成能力的无细胞水凝胶支架在骨软骨再生中具有很大的应用前景。对于骨软骨组织工程来说,理想的水凝胶支架应该为干细胞(主要是骨髓间充质干细胞)的粘附和增殖提供良好的微环境,并提供诱导信号促进骨髓间充质干细胞的成骨和成软骨分化,同时再生骨软骨缺损的关节软骨和软骨下骨[102]。

几种材料已被应用于刺激软骨细胞分泌钙化基质。You等[75]以柠檬酸钠为分散剂合成了一种均相ALG/HAP复合水凝胶,该水凝胶可刺激软骨细胞分泌钙化基质。Radhakrishnan等人[30]为软骨下和软骨层起草了一种具有层特异性生物活性分子(纳米羟基磷灰石和糖胺聚糖)的海藻酸盐/聚乙烯醇(PVA)半互穿网络(SIPN)水凝胶,可促进软骨下骨形成和外侧宿主组织整合的透明软骨再生。

生物活性分子和药物也被用于骨诱导和软骨形成的支架功能化。Zhang等[81]开发了一种新型酶交联的SF-LAP纳米复合水凝胶。加入少量LAP后,该水凝胶可促进骨髓间充质干细胞成骨和软骨分化,促进兔全层骨软骨缺损软骨和软骨下骨的再生。(新西兰大白兔,雄性,体重2.5 kg) Zheng等[83]构建了包含水凝胶基软骨层和基于多聚NF支架的软骨下骨层的双层支架,通过加入KGN和bmp -2衍生肽诱导成骨分化和骨再生(图6A)。Western blotting软骨分化基因表达分析显示,软骨层GSO-KGN水凝胶可进一步促进骨髓间充质干细胞向软骨细胞分化(图6B)。软骨下层NF-P24支架也被证实可以增强骨髓间充质干细胞的体外成骨分化(图6C)。此外,体内修复评价表明,df双层支架处理的缺损具有最好的修复质量,再生组织与周围组织之间的染色几乎相同,没有明显的边界(图6D, E)(新西兰大白兔,雄性,体重2.5 kg)。

图6
figure 6

新型药物纳米盒修饰的双相水凝胶(命名为BRH-CRH)通过可控的阶段/部位特异性释放kartogenin和褪黑激素,诱导MSCs向软骨细胞和成骨细胞的位点特异性分化。加载KGN和bmp -2衍生肽的双层支架用于骨软骨修复的示意图。B GSO水凝胶和GSO- kgn水凝胶培养21天的骨髓间充质干细胞中软骨相关蛋白的表达。C在NF支架和NF- p24支架上培养21天的骨髓间充质干细胞中骨相关蛋白的表达。D对照组、原始双层支架组和df双层支架组植入4周和12周后兔骨软骨缺损的宏观照片。植入4周和12周后标本的E、H&E和Masson染色图像(比例尺=1 mm)。版权所有2019,ACS出版社

基于骨诱导和软骨形成的水凝胶在骨软骨再生中得到了广泛的应用。上述水凝胶的研究表明,用于骨软骨再生的功能化无细胞水凝胶支架的开发取得了很大进展。然而,使用生物活性分子或材料进行骨诱导和软骨形成往往存在不稳定性、免疫原性、成本高、临床副作用等问题,也应予以考虑。

刺激反应型水凝胶被认为是一种智能药物传递系统,它可以对药物释放进行时空控制,并能有效地保护不稳定的药物不被降解[103,104]。智能响应水凝胶可以响应广泛的外部刺激(包括磁、温度、超声(US)、光、电压和机械摩擦)以及内部刺激(包括还原氧化(氧化还原)、pH和酶)[105]。在这篇综述中,我们总结了近五年来智能反应水凝胶支架在骨软骨再生中的应用(表4)。

表4智能响应的应用Nse水凝胶支架

磁响应密集的水凝胶支架

电磁场(EMF)由于其非侵入性和治疗潜力在组织修复和再生医学研究中得到了广泛的应用。据报道,EMF可以促进间充质干细胞的软骨分化,并触发间充质干细胞的成骨分化[110,111]。此外,随着磁性纳米颗粒和磁诱导物理刺激的应用,磁场的治疗用途不断扩大,从而可以靶向特定部位[112]。大量研究证明,磁性纳米颗粒与细胞表面结合,在磁场作用下诱导成软骨分化和成骨分化[112,113,114]。另一方面,调节磁性纳米颗粒的分布也可以实现在多功能水凝胶中的梯度给药。因此,将磁性纳米颗粒掺入水凝胶中被认为是一种很有前途的骨软骨再生治疗方法。

近五年来报道的磁响应水凝胶支架如下:Li等人[106]使用外部磁场将糖基化的超顺磁性氧化铁纳米颗粒(SPIONs)加载到琼脂糖水凝胶中,预先装载人间充质干细胞(hMSCs)。水凝胶的热凝胶化使我们能够包裹一个稳定的BMP-2梯度,在28天的培养中用于空间刺激成骨基因表达和组织矿化(图7A,B)。BMP-2在1 wt%琼脂糖固定的糖基化SPIONs中稳定释放。通过优化糖基化SPIONs中BMP-2的水平,通过茜素红S染色观察水凝胶的局部矿化效应(图7C)。在体内实验中,将糖基化的SPIONs应用于琼脂糖水凝胶中,导致骨软骨界面磷酸盐形态的潮流标志的矿物质含量从骨到软骨的急剧转变:羟基磷灰石(HAP)和β-磷酸三钙(β-TCP)(图7D),其作用是进一步刺激成骨。此外,观察到X型胶原主要在骨和软骨区域之间的界面处表达增加(图7E),骨生成和生物矿化骨桥蛋白的关键标志物仅在骨区域出现(图7F),以及组织软骨端较高数量的I型和II型胶原(图7G)。

图7
figure 7

通过外加磁场负载糖基化超顺磁性氧化铁纳米粒子(SPIONs)的水凝胶。A SPIONs与肝素结合产生糖基化的冠状物,可以有效地隔离和释放生长因子。B使用外部磁场在负载hmsc的琼脂糖水凝胶中对糖基化的SPIONs进行场排列,热凝胶化并培养28天,生成包括骨和软骨组织的坚固的骨软骨结构。C采用ELISA法检测固定在1wt %琼脂糖中的糖基化SPIONs在28天内释放BMP-2的情况。拉曼强度在骨软骨组织结构长度上的分布。(E)增生性蛋白X型胶原的免疫荧光染色(橙色),(F)关键矿化蛋白骨桥蛋白的免疫荧光染色(红色)。G软骨和骨中主要细胞外基质蛋白的组织学和免疫荧光染色显示有硫酸化糖胺聚糖(蓝色)和I型和II型胶原(红色)沉积。比例尺?100毫米。爱思唯尔版权所有2018

此外,Brady等人[113]将磁性纳米颗粒(MNPs)和细胞嵌入到三层支架中,生产出一种先进的智能纳米复合水凝胶,可以对远程外部磁场做出反应。体外磁刺激下,培养14天后,该水凝胶支架呈现出生物化学梯度和深度依赖菌株。

此外,水凝胶结合外施电磁场或脉冲电磁场在骨软骨再生中的应用也被广泛报道。Li等[35]设计了一种经PEMF处理的Alg-DA/Ac-β-CD/明胶水凝胶,提高了治疗效果,在体外提高了工程软骨构建物的质量,在体内促进了软骨的形成和修复。

Yan等[115]利用EMF构建了羟基磷灰石-ⅰ型胶原(HAC)和PLGA-PEG-PLGA热凝胶复合支架,刺激包封在热凝胶中的骨髓间充质干细胞。电磁场与复合支架联合处理可促进兔骨软骨缺损的修复。

Thermo-respo密集的水凝胶支架

热响应性水凝胶被认为是一种理想的给药系统。一般来说,为了在局部加热的组织中递送药物,这些材料的负荷在37°C时应在正常组织中保持稳定,但对轻微的温度变化(如从亲水性变为疏水性)敏感并作出反应[116]。热响应性聚合物在37℃下表现出溶胶-凝胶转变,允许原位水凝胶形成,并在体温条件下实现药物和治疗药物的包封,更适合于药物输送[117]。这种原位凝胶形成的热响应性聚合物可以应用于骨软骨再生,通过取其形状,局部注射聚合物溶液来填充骨软骨缺损。此外,热响应凝胶系统在原位凝胶形成后可以作为一个仓库,显示药物在体内的及时和可控释放[118]。

热响应性水凝胶在骨软骨修复中的应用已有报道。为了在体温下获得持续和局部的药物递送,Valentino等人[107]构建了一个局部药物递送平台,该平台包含负载羟基酪氨酸的壳聚糖纳米颗粒(Hyt-NPs)和原位形成的热敏水凝胶的组合,以获得水凝胶和纳米颗粒的双重好处。这种水凝胶表现出溶胶-凝胶过渡行为以及与治疗应用一致的凝胶化时间。粘度作为温度的函数的测量证实了这种行为。壳聚糖纳米颗粒具有延长药物滞留时间的作用,是一种有效的给药工具。体外释药研究表明,Hyt从Hyt- nps中释放时间延长。在体外OA模型中,这种水凝胶通过热敏释放Hyt来限制OA进展的典型恶性循环,Hyt保护软骨细胞免受ROS损伤并恢复炎症因子的激活。

但炎症密集的水凝胶支架

炎症是导致骨关节炎进展的主要因素之一。在骨软骨再生过程中,炎症微环境会抑制骨软骨组织的修复,其特征是多种促炎因子的表达水平升高,ROS升高,以及由于细胞ROS生成增加和代谢激活升高而导致的pH值降低[119]。组织微环境炎症的调节在骨软骨修复和再生中起着重要作用。为了调节炎症,炎症反应性药物释放系统被认为是在模拟炎症环境下触发药物释放,释放速率应与炎症程度相关。由于炎症微环境的特点,ROS和pH是OA等炎症性疾病特异性水凝胶的合适刺激触发器[120]。

活性氧响应纳米颗粒具有活性氧响应性和活性氧消耗的充分优势,已被广泛研究并应用于炎症性疾病[121,122]。水凝胶是具有ros反应的纳米颗粒的理想载体,因为水凝胶基质增强了纳米颗粒的结构稳定性[123]。同时,具有ROS反应的纳米颗粒的存在导致细胞内ROS的消除和药物的ROS反应释放,从而将水凝胶和纳米颗粒的优点结合起来。

ros反应水凝胶已被应用于骨软骨再生。Yu等[108]。设计了可注射水凝胶微球,通过微流控技术将ros响应纳米颗粒(KGN/Dex-TSPBA)和ii型胶原靶向肽WYRGRL固定在GelMA水凝胶的基质中。从水凝胶微球扩散的反应性纳米颗粒大量耗尽细胞内ROS,并相应地诱导双药的ROS反应释放(图8A)。双氢乙醚(DHE)染色显示KGN/Dex-TSPBA@WHMs导致ROS水平显著降低,验证了KGN/Dex-TSPBA@WHMs可以有效减轻氧化应激(图8B)。此外,这些水凝胶微球具有良好的ros响应能力,可以促进软骨分化,下调促炎因子。因此,KGN/Dex-TSPBA@WHMs通过观察关节形态有效地改善了OA的降解(图8C)。(SD大鼠,雄性,4个月大)。

图8
figure 8

可注射水凝胶微球(KGN/Dex-TSPBA@WHMs)。KGN/Dex-TSPBA@WHMs通过活性氧反应纳米颗粒与活性氧诱导的细胞内活性氧反应来改善OA。B双氢乙二酸(DHE)染色结果显示KGN/Dex-TSPBA@WHMs具有清除ros的能力。C治疗5周后各组x线图像。版权所有,ACS出版社

由于炎症组织的pH值与生理组织的pH值7.4不同,因此pH反应性药物输送系统引起了普遍关注。这种差异可以用于反应性药物递送系统,以释放特异性靶向这些组织的包封药物[124]。为了实现pH响应性药物递送,在药物分子和水凝胶之间形成pH敏感键,例如pH敏感性腙键,或者在聚合物主链中使用含有弱酸性或弱碱性基团的聚合物。因此,炎症微环境pH值的变化将导致药物从具有pH敏感释放率的水凝胶中释放[124,125]。

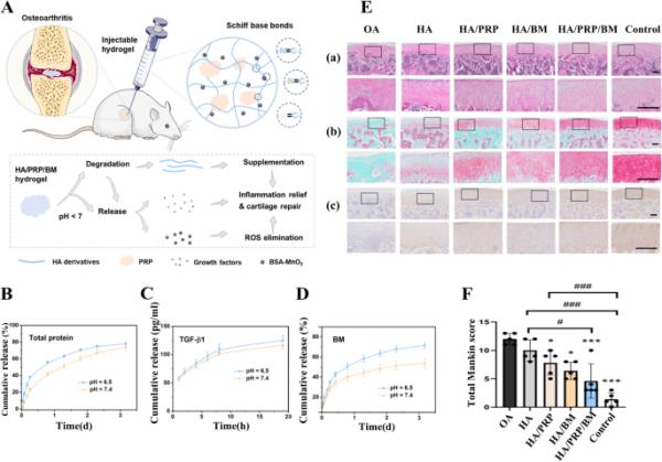
在过去的几年里,羰基缩合反应已经成为构建功能ph敏感水凝胶的通用策略。希夫碱反应是指羰基与伯胺之间的反应,其产物为含碳氮双键的亚胺,副产物为水,具有ph响应性[126]。Zhou等人[109]通过将牛血清白蛋白(BSA)-MnO2 (BM)纳米颗粒(NPs)分散到希夫碱反应交联的透明质酸(HA)/富血小板血浆(PRP)凝胶网络中,制备了MnO2纳米酶包封的水凝胶(图9A)。由于希夫碱键的ph响应特性,水凝胶表现出对BM NPs和生长因子的ph响应性释放(图9B、C、D)。在大鼠OA模型中进行的动物实验表明,HA/PRP/BM水凝胶减轻了严重的炎症和氧化应激,促进了体内软骨细胞的增殖,并显著抑制了软骨基质的降解(图9E、F) (SD大鼠,雄性,8周)。

图9
figure 9

含二氧化锰纳米酶的ph敏感透明质酸/富血小板血浆水凝胶。图示通过希夫碱反应制备的HA/PRP/BM可注射水凝胶,其通过补充粘滞、消除ROS、缓解炎症和促进软骨修复来协同治疗骨关节炎。B HA/PRP水凝胶在不同pH值的PBS中总蛋白的累积释放谱。V不同pH值PBS中HA/PRP水凝胶中TGF-β1的累积释放谱。D不同pH值PBS中HA/BM水凝胶中BM的累积释放曲线。E各组HE染色、Safranin O-fast绿染色、II型胶原蛋白免疫组化染色代表图。标尺,200 μm。F关节软骨总Mankin评分。n=5。与OA组比较*p < 0.05, ***p < 0.001。#和##表示所选组之间p < 0.05和p < 0.001。爱思唯尔版权所有2022


摘要
介绍
骨骨的结构 骨组织的Ndral unit和组织工程策略 ndral再生
来电显示 骨关节炎的国家化策略 Ndral再生水凝胶支架
有限公司 结论与展望
数据和材料的可用性
缩写
参考文献
致谢

作者信息
道德声明



搜索
导航

#####


下载原文档:https://link.springer.com/content/pdf/10.1186/s40824-023-00411-9.pdf

上一篇:司法部要求法院驳回特朗普对FBI搜查的抗辩
下一篇:买入JSW Steel,目标价903卢比
相关文章

 发表评论

暂时没有评论,来抢沙发吧~